为做好2025年秋季招生工作,根据志丹县教育体育局关于印发《志丹县2025年义务教育阳光招生工作实施方案》(志教体发〔2025〕23号)文件精神,结合学校实际情况,现就志丹县红星小学2025年秋季一年级阳光招生拟定方案如下:
一、领导小组
组 长:张会平
副组长:李广青
成 员:王春丽 张恬静 贺有丽 刘 江
王 娜 谢 伟 薛小英 常怀喜
李玉云 刘志有
二、招生原则
一年级招生严格按照“户籍登记为主,住房登记为辅,相对就近、就业经营补充”的入学登记原则进行。
三、招生范围
志丹县红星小学一年级招生范围为保安街以西、泰和巷以南、凤仪广场以北、河滨路以东的适龄儿童。
四、招生对象
学区内2018年9月1日---2019年8月31日出生的适龄儿童(含2019年8月31日)。
五、户口要求
户口登记或迁入时间为2025年1月1日之前(不含2025年1月1日)。
六、招生数量
一年级预计招收8个教学班,每班45人,共计360人。
七、招生步骤
第一阶段 :网上信息采集(8月16日---8月19日)
小学一年级家长通过实名注册登录“秦务员”APP手机端或“陕西政务服务网”PC端,进入“高效办成一件事专区”,选择“教育入学一件事”主题模块,点击“在线办理”,选择报名市、县,选择学段(志丹县一年级),按照指引进行信息填报,完成线上报名。
第二阶段:审核录取(8月17日—8月20日)
学校根据本校的招生方案,分阶段进行新生信息审核、录取工作。
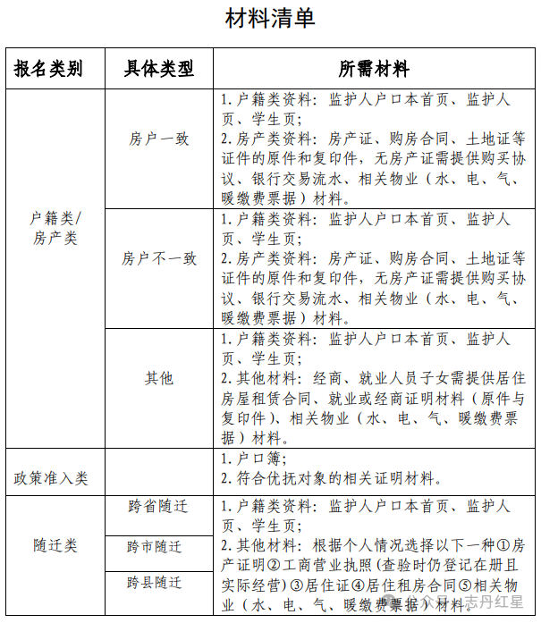
第一批次:户籍类
1.适龄儿童及法定监护人在招生区域内有户籍、有房产,且房户一致。
2.适龄儿童及法定监护人在招生区域内有户籍、无房产,且适龄儿童与其法定监护人共同具有学区内户籍并在同一个户口簿上。
第二批次:房产类
适龄儿童及法定监护人在学区内有房产、无户籍。
第三批次:政策类
1.本校教师子女有意愿在本校就读,严格按照流程填报。
2.烈士子女、符合条件的现役军人子女、综合性消防救援队伍人员子女、公安英模和因公牺牲伤残警察子女、引进高层次人才子女及其他各类优抚对象享受教育优待政策,严格按照流程填报。
第四批次:随迁类
1.适龄儿童及监护人户籍在同一个户口簿上,在招生区域内经商,并具有营业执照。
2.适龄儿童及监护人户籍在同一个户口簿上,在招生区域内务工租房居住,具有租赁合同及水、电、气、暖等相关缴费票据。
温馨提示:在线上填报有困难的家长,请带上相关材料于8月17日——8月19日(8:30--12:00 14:30--17:30)来志丹县红星小学星韵楼一楼咨询。
第三阶段:线下咨询(8月20日8:30--12:00 14:30--17:30)
对于在系统上两次填报审核不通过的适龄儿童,家长可于8月20日到红星小学星韵楼一楼进行咨询。
第四阶段:报到注册(8月24日)
学校将于8月24日对外公布分班名单,监护人到学校查看分班结果并持户口簿原件、复印件(监护人与适龄儿童两页),预防接种证原件、复印件到班主任处报到注册。
八、相关规定
1.若上一批次学位录满,学校不再进行下一批次的录取工作。未被红星小学录取的适龄儿童由县教体局统筹调配至有空余学位的其他学校入学。
2.若家长贻误适龄儿童网上报名时间,或者隐瞒事实、提交虚假证明材料的,将取消其子女本年度在户籍或房产对应的学区学校入学资格,由县教体局安排至其他有学位的学校就读。
3.学生入学不可兼报,每名学生只能报1所学校。
4.已入小学或已建立小学学籍的儿童不得再次按一年级报名入学,由此造成人籍不符,影响到学生今后升学及各类考试的情况,责任由家长自负。
咨询电话:13488411157(李老师)
18292112837(刘老师)
